
试剂
已认证
免疫检测
已认证
试剂
已认证
ELISA 试剂盒/试剂/耗材
已认证
抗体/试剂
已认证
试剂
已认证
抗体/ELISA 试剂盒/试剂
已认证
试剂
已认证
试剂
已认证
试剂
已认证
试剂/抗体
已认证
抗体
已认证
试剂
已认证
试剂
已认证
试剂
已认证
试剂
已认证
抗体/试剂
已认证
抗体/蛋白质/抗原/多肽
已认证
ELISA 试剂盒
已认证
ELISA 试剂盒
已认证
试剂
已认证
ELISA 试剂盒/试剂
已认证
抗体/试剂
已认证
抗体
已认证
试剂
已认证
试剂
已认证
化学试剂
已认证
试剂/耗材
已认证
试剂
已认证
技术服务
已认证
技术服务
已认证
试剂
已认证
试剂
已认证
实验室仪器 / 设备/抗体/免疫学
已认证
试剂
已认证
酶
已认证
试剂
已认证
试剂
已认证
抗体/试剂
已认证
试剂
已认证
试剂
已认证
试剂
已认证
细胞库 / 细胞培养
已认证
化学试剂
已认证
细胞库 / 细胞培养
已认证
抗体/分子生物学
已认证
蛋白质/抗原/多肽
已认证
抗体/ELISA 试剂盒
已认证
ELISA 试剂盒/试剂
已认证
抗体
已认证
抗体/ELISA 试剂盒/试剂/细胞库 / 细胞培养
已认证
试剂
已认证
免疫检测
已认证
试剂
已认证
ELISA 试剂盒/试剂/耗材
已认证
抗体/试剂
已认证
试剂
已认证
抗体/ELISA 试剂盒/试剂
已认证公司新闻/正文
1960 人阅读发布时间:2019-07-26 14:16
【前情回顾】
RNA甲基化(m6A)研究—最前沿表观遗传研究热点,点击了解
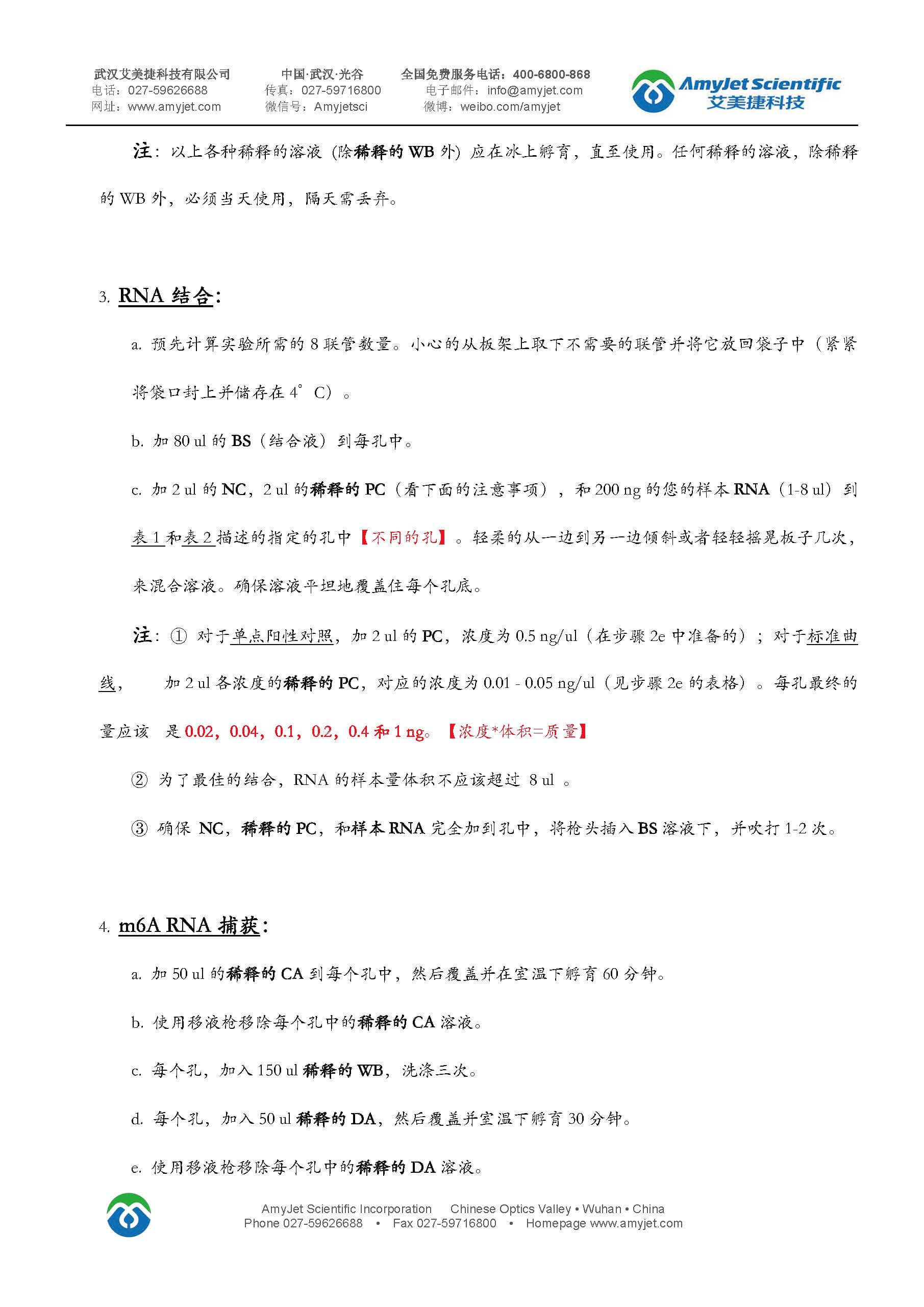
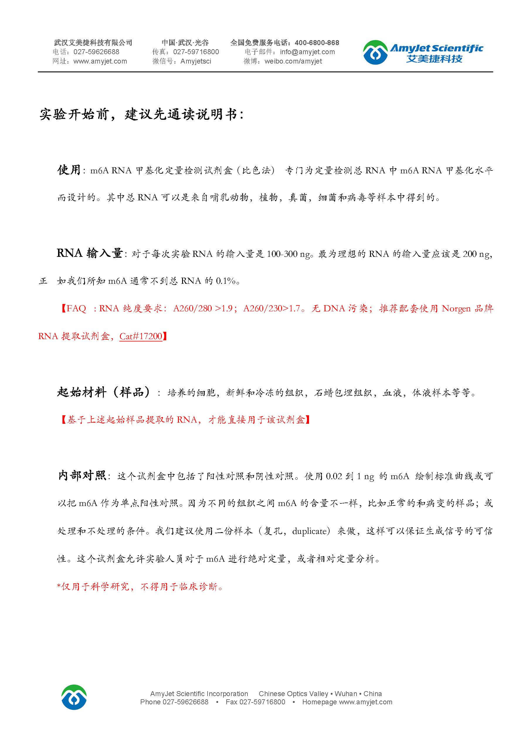
随着RNA甲基化研究越来越热,科学研究界刮起了一整m6A RNA甲基化研究的飓风。站在风口的科学家们,都选择了Epigentek品牌的EpiQuik M6A RNA Methylation Quantification Kit,货号:P-9005.
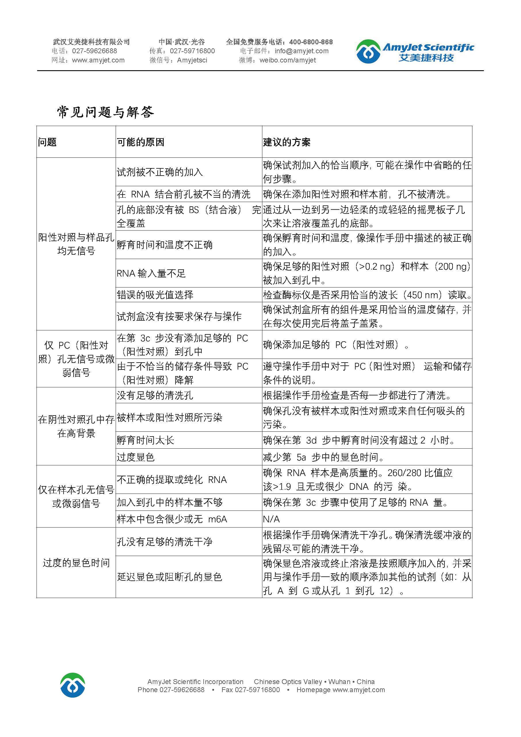
为了方便更多研究者了解P-9005试剂盒的原理与操作,作为Epigentek品牌中国区总代理,艾美捷科技特为您汉化翻译,并总结了常见的一些问题与建议,请特别关注红色部分:
*为方便客户使用试剂盒,艾美捷科技善意将其翻译成中文操作手册,请以试剂盒中配套的英文版为准。因编者翻译水平有限,对于由本说明书中不当翻译所造成的损失,概不负责,如有错误,欢迎指正!


在线沟通
我的询价





